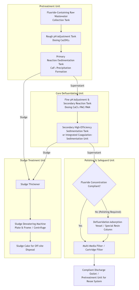
featured Process Flow Scheme for Separating Indium Ions from Polyamic Acid
On 0 Comments
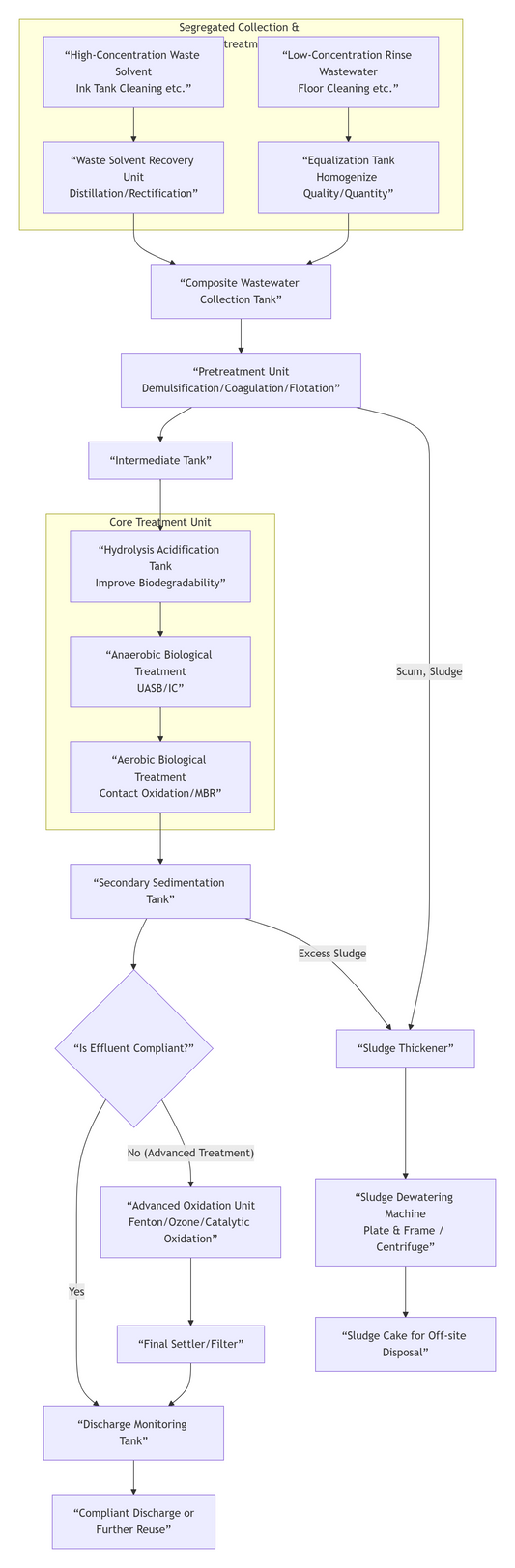
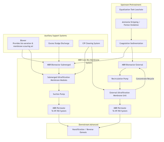
Process Design Scheme for Submerged Ultrafiltration Membrane in Municipal Wastewater Treatment
On 0 Comments
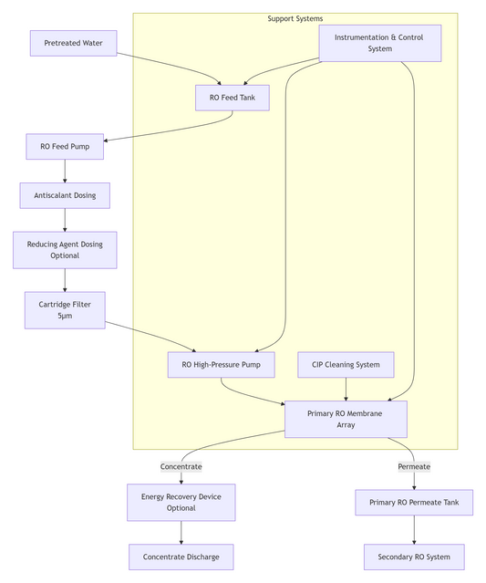
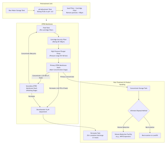
Design Scheme for RO Membrane Process Water Supply System in a Small-Scale Fertilizer Plant
On 0 Comments
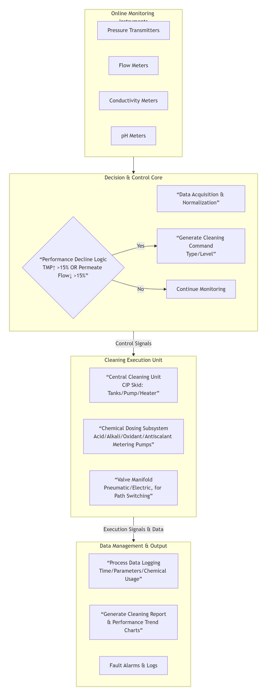
A Comprehensive Analysis of Ultrafiltration Membrane Technology: Core Types, Characteristics, and Application Domains
On 0 Comments
Process Design Scheme for High-Purity Water System in the New Materials Production Industry
On 0 Comments
Comparison of Brackish Water and Seawater Desalination
On 0 Comments
Process Design Scheme for High-Purity Iron Electrowinning Project
On 0 Comments











